Skip to main content

Fiche Technologies : Les topologies d'alimentation

Cible: La fiche est destinées principalement aux concepteurs pour leur permettre d'éclairer leur choix non seulement sur des critères techniques de performance (rendement, encombrement, fiabilité...) mais aussi sur des critères liés à l'écoconception comme les choix ou l'impacte des matériaux, la fiabilité. la réparabilité.

1. Topologies classiques petite ou moyenne puissance non isolées

1.1. Régulateur Shunt : Abaisseur linéaire

Avantage :

Simple, temps de réaction rapide, peu bruité

Inconvénient :

Mauvais rendement -> uniquement pour les faibles puissances

La valeur de la tension de sortie fluctue avec la variation du courant de sortie

Points particuliers :

Dissipation par effet Joule dans R3

 

Taille

Nbr comp

Masse

Matériaux

Puissance

Rendement

Fiabilité

Réparabilité

Coût

+++

+++

+++

+++

--

---

++

++

-+++

 

1.2. LDO : Abaisseur linéaire

Avantage :

Simple, temps de réaction rapide, peu bruité, précision de la tension de sortie

Inconvénient :

Mauvais rendement -> uniquement pour les faibles puissances

Points particuliers :

En fonction de la puissance demandée nécessité de dissipation externe

 

Taille

Nbr comp

Masse

Matériaux

Puissance

Rendement

Fiabilité

Réparabilité

Coût

+++

+++

+++

+++

-

--

++

++

+++

 

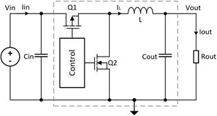
1.3. Buck : Abaisseur à découpage

Convertisseur Buck asynchrone

Convertisseur Buck synchrone

Avantage :

Assez simple, très bon rendement (90 à 96%) sur les puissances plus élevées

Inconvénient :

Bruit résiduel du découpage

Points particuliers :

Meilleur rendement du convertisseur synchrone par rapport à la version asynchrone.

Versions avec mode éco ou PFM pour un bon rendement aux faibles courants, mais tension de sortie moins stable.

Le circuit peut être utilisé pour réaliser un inverseur (Buck Inverter) et générer des tensions négatives avec un rendement moyen (75 à 85%).

 

Taille

Nbr comp

Masse

Matériaux

Puissance

Rendement

Fiabilité

Réparabilité

Coût

+++

+++

+++

+++

++

+++

++

++

++

          

1.4. Boost : Elévateur de tension

Avantage :

Assez simple, rendement élevé (85 à92%)

Inconvénient :

Bruit résiduel du découpage et ondulation résiduelle plus élevée en sortie

Points particuliers :

Version avec mode éco ou PFM pour un bon rendement aux faibles courants, mais tension de sortie moins stable.

 

Taille

Nbr comp

Masse

Matériaux

Puissance

Rendement

Fiabilité

Réparabilité

Coût

+++

+++

+++

+++

++

++

++

++

++

 

1.5 Buck-Boost : Elévateur-Abaisseur de tension

Avantage :

Le circuit est relativement simple pour les faibles puissances, mais il devient plus complexe pour les fortes puissances, rendement élevé (80 à95%), permet de maintenir la tension de sortie stable pour une tension d’entrée variable.

Inconvénient :

Bruit résiduel du découpage et ondulation résiduelle en sortie

Points particuliers :

Version avec mode éco ou PFM pour un bon rendement aux faibles courants, mais ondulation plus importante sur la tension de sortie.

 

Taille

Nbr comp

Masse

Matériaux

Puissance

Rendement

Fiabilité

Réparabilité

Coût

++

++

++

+++

++

+++

++

++

++

 

1.5 SEPIC : Elévateur-Abaisseur de tension

Avantage :

Le circuit est performant jusqu’à environ 50W. (Proches performances d’un Buck-Boost)

Mode continu (CCM), filtrage EMI plus simple et moins de stress sur la source

Inconvénient :

Mode discontinu (DCM), contrainte plus fortes sur les composants et ondulation des sortie plus importantes

Contraintes fortes sur le condensateur de couplage Cc.

Points particuliers :

Applications principales pour les systèmes sur batterie, pour la récupération d’énergie (Energy Harvesting) et pour l’automotive.

 

Taille

Nbr comp

Masse

Matériaux

Puissance

Rendement

Fiabilité

Réparabilité

Coût

+

++

++

+++

++

++

++

++

++

 

1.6 CUK : Elévateur-Abaisseur inverseur de tension

Avantage :

Intègre un filtre LC en entrée et en sortie, d’où des courants continus, une faible ondulation et une EMI faible

Inconvénient :

Plus complexe à mettre en œuvre, peu de composants de pilotage dédiés à la topologie.

Points particuliers :

Adapté pour les applications sensibles aux EMI.

Utilisation dans les alimentations portables, le photovoltaique

Une application typique est l’alimentation d’un LiDar  pour l’automotive.

 

Taille

Nbr comp

Masse

Matériaux

Puissance

Rendement

Fiabilité

Réparabilité

Coût

++

++

++

+++

++

++

++

++

++

 

1.7 CUK : Elévateur-Abaisseur inverseur de tension

Avantage :

Intègre un filtre LC en entrée et en sortie, d’où des courants continus, une faible ondulation et une EMI faible

Inconvénient :

Plus complexe à mettre en œuvre, peu de composants de pilotage dédiés à la topologie.

Points particuliers :

Adapté pour les applications sensibles aux EMI.

Utilisation dans les alimentations portables, le photovoltaïque

Une application typique est l’alimentation d’un LiDar pour l’automotive.

 

Taille

Nbr comp

Masse

Matériaux

Puissance

Rendement

Fiabilité

Réparabilité

Coût

++

++

++

+++

++

++

++

++

++

 

2. Topologies de convertisseur sans inductance (inductorless) faibles puissance

2.1 Convertisseur à pompe de charge : élévateur, abaisseur, inverseur

Elévateur Vout = 2 x Vin

Abaisseur Vout = Vin / 2

Inverseur Vout = - Vin

Avantage :

Simple, peu de composants, permettent une intégration forte

Composants configurables pour les 3 topologies

Faible EMI, Rendement moyen (diminue avec le courant de sortie)

Inconvénient :

Adaptés aux circuits présentant une faible variation de la tension d’entrée.

Faible précision sur la tension de sortie et ratio fixe de tension

Convient aux applications faible courant (I<200mA)

Points particuliers :

Application dans les LCD, dans les systèmes mulirails contraints

 

Taille

Nbr comp

Masse

Matériaux

Puissance

Rendement

Fiabilité

Réparabilité

Coût

+++

+++

+++

+++

-

+

++

++

+++

          

 

3. Topologies classiques isolées

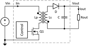
3.1 Régulateur Flyback : Abaisseur ou élévateur

Avantage :

 

Inconvénient :

 

Points particuliers :

 

 

Taille

Nbr comp

Masse

Matériaux

Puissance

Rendement

Fiabilité

Réparabilité

Coût

+++

+++

+++

+++

--

---

++

++

-+++